· 收藏本站 ·设为主页 ·联系我们

 



 
 

站内搜索:

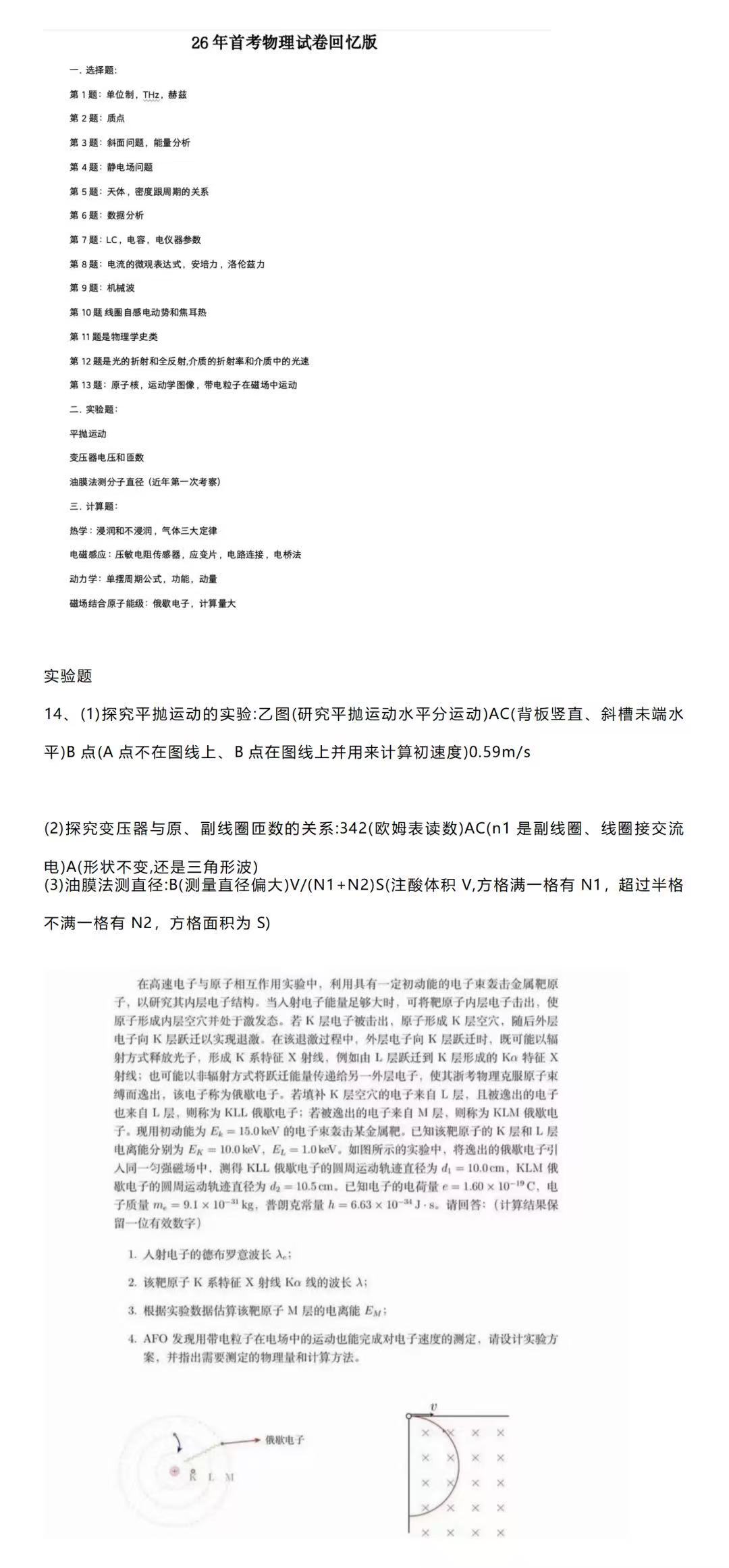
当前位置: 2026月选考物理计算题.
 
2026月选考物理计算题.

[返 回]   点击数:71   发布时间:2026/1/13 14:57:32   来源: 】

2026�?月选考物理计算题.pptx

1.jpg

2.jpg



首页 | 普通高考 | 高中会考 | 招考快讯 | 高考复习 | 精品题库 | 公告公示 | 专家指导 | 联系我们

免费共享类高考资源网站
杨府山高复学校主办    温州国鼎网络技术支持
金桥高考资源网版权所有     E-mail:wzgaofu@126.com 
浙ICP备11039732号-1    建议使用IE6.0、1024x768分辨率浏览